学校各单位、各学生创业团队:
为支持我校学生创业团队开展创业实践活动,创新创业教育学院启动2018年我校学生创业实践基地(以下简称“基地”)入驻遴选工作,现将有关事项通知如下:
一、基地简介
基地分布在南、北两个校区,总面积为930平方米。基地内设创业导师咨询室、商务中心、创业协会办公室等日常办公场所。基地管理具有完整规范的管理服务体系,以“优选项目、协同孵化、一站服务、安全规范”为宗旨,由校级学生社团创业协会提供日常管理服务,通过定期邀请校内外创业导师到基地“坐诊”、举办系列创业赛事、辅导、培训等活动,为入驻团队提供精细化、个性化、专业化服务。截至2018年9月,先后有100余支学生创业团队入驻基地,培育出快看漫画、礼物说、厨小先、留球子等一批学生创业团队。
二、申请入驻名额
本次可申请入驻的创业办公室共25间,其中南校区18间,北校区7间。
三、申请对象
我校全日制在校本科生、研究生或博士生创业团队,团队负责人或公司法人须为我校在校生或毕业五年内的全日制学生,团队成员中我校全日制在校生不少于团队总人数的五分之三。
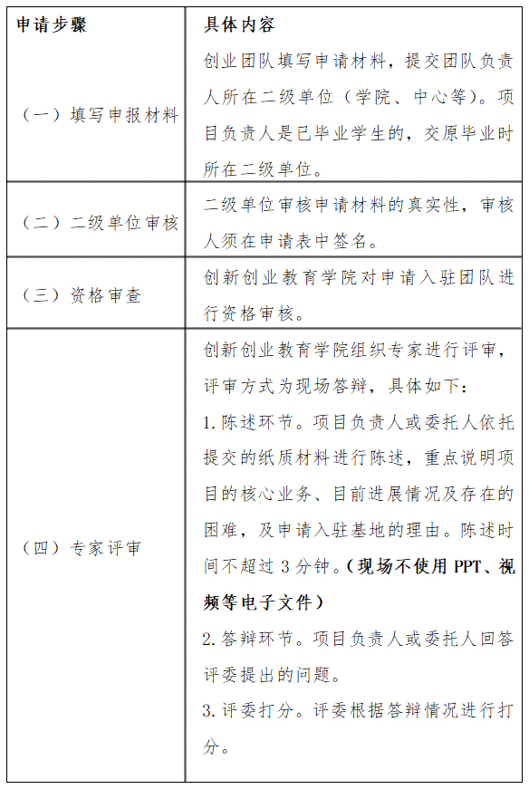
四、申请程序

五、申请材料
(一)现未入驻基地的创业团队
提交《学生创业实践基地入驻申请表》(附件1),商业计划书(按提纲撰写,附件2)。其中纸质材料一式七份交至学生创业实践基地办公室,电子材料用压缩包方式发送至指定邮箱,压缩包文件名为“申请入驻+团队名称”。
(二)现已入驻基地的创业团队
提交《学生创业实践基地入驻申请表》(附件1),《创业项目进展情况登记表》(附件3)。其中纸质材料一式七份交至学生创业实践基地办公室,电子材料用压缩包方式发送至指定邮箱,压缩包文件名为“入驻续期+团队名称”。
(三)资格审查材料(仅需提交PDF的电子版)
1.团队成员为在校学生(包括本校及外校),须提交身份证及学生证照片。
2.团队成员为毕业生,须提交身份证照片。
3.营业执照(已注册公司的团队须提交)、财务报表、大赛证明、立项证明等佐证材料,以PDF格式一并发送至指定邮箱。
六、申请材料提交时间及方式
(一)电子版材料提交时间:
即日起至 10月19日18:00
指定邮箱:cxyunyingbu666@163.com
(二)纸质版材料提交时间:
10月18日—10月19日 16:00-18:00
办公地点:
南校区学生创业实践基地办公室(南苑10栋一层A01)
北校区学生创业实践基地办公室(体育馆1楼C1)
七、其他说明
(一)入驻基地周期为1年,入驻期间免场地租金、管理费,免费享受创业指导、孵化等相关服务。
(二)所有申请材料须在10月19日(周五)18:00前提交至指定邮箱以及指定地点,逾期不予受理。
(三)申请入驻基地的项目如发现有抄袭、盗用、作弊等不法手段,或不符合规定及侵犯他人著作权的,将取消其申请资格,一切后果由申请者自行承担。
(四)申请者须遵循《广东外语外贸大学学生创业实践基地管理方案(暂行)》(附件4)的相关规定。
八、联系人及联系方式
创业协会联系人:高婕涵同学(南校区),19820526783
卢贞榉同学(南校区),13060843259
朱安贤同学(北校区),13710019291
黎春婷同学(北校区),13640787805
创新创业教育学院联系人:杨潇斌老师 ,020-23883450
信息发布微信公众号:广外创新创业(二维码如下)

咨询群二维码如下:

创业协会小助手二维码如下:

附件:
1. 学生创业实践基地入驻申请表
2. 商业计划书参考提纲
3. 创业项目进展情况登记表
4. 广东外语外贸大学学生创业实践基地管理方案(暂行)
创新创业教育学院
2018年10月12日