为贯彻落实《国务院关于推动创新创业高质量发展打造“双创”升级版的意见》(国发〔2018〕32号)的精神,整合政府、学校、企业、校友等资源,更好地发挥校政企协同育人,为我校晋级第五届中国“互联网+”大学生创新创业大赛省赛团队及有创业点子、有浓厚创新创业兴趣的学生提供学习、交流、实践和发展的机会,助力学生实现创新创业梦想,特举办广东外语外贸大学第三期创新创业训练营,现将有关事项通知如下:
一、培训目标
1.针对学生创业团队设计培训内容,解决学生团队实战或参赛中所遇到的问题;
2.掌握创新创业相关知识,提升学生的创新创业实践能力;
3.有针对性的指导学生创业团队在创业大赛中技巧和需重点关注的内容;
4.提高大学生创业团队凝聚力、协作力,更好支持创业项目落地孵化。
5.对我校晋级第五届中国“互联网+”大学生创新创业大赛省赛项目进行打磨,提升项目竞争力。
二、培训对象和人数
培训对象面向全校招生,须是我校在校大学生(含毕业五年内),学员人数根据实际报名人数确定,原则上不超60人,主要为以下学生:
1.晋级第五届中国“互联网+”大学生创新创业大赛省赛项目团队,每个项目团队至少1人参加(至多不超过3人);
2.具有创业项目的学生;
3.具有创新创业点子或对创新创业有浓厚兴趣的学生。
三、教学方式
采取“理论+实践、校内+校外”的教学方式,以项目为牵引,进行理论教学、专项培训、经验分享、实战演练、创业诊断、实地考察等丰富多样的教学内容开展创新创业训练。
四、教学时间:7月1日-7月5日。
五、教学地点:广东外语外语大学创新创业实验室(南校区实验楼E110室)
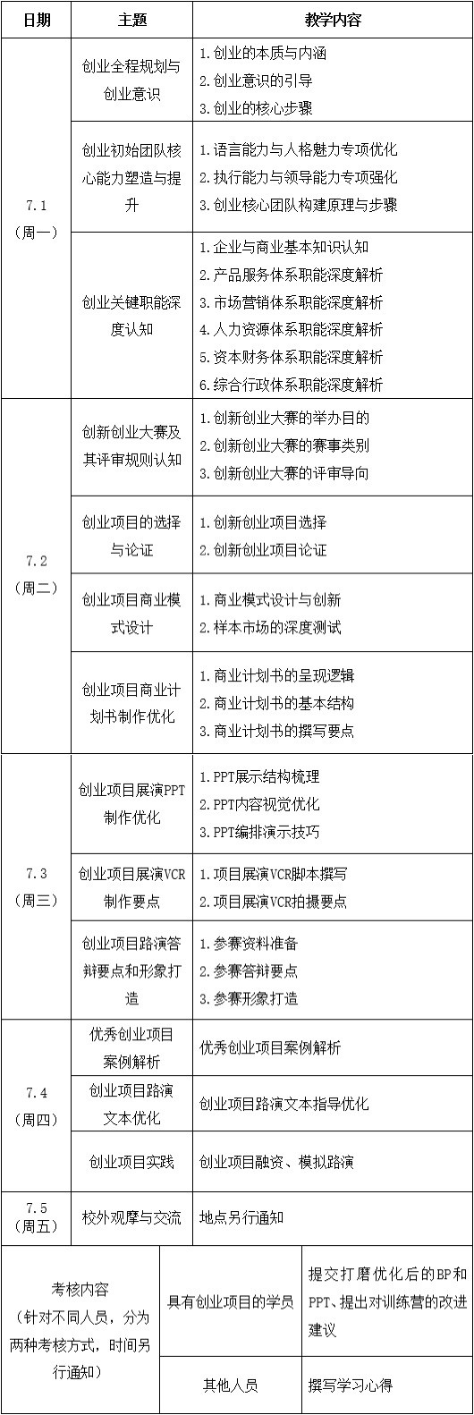
六、教学内容


七、主讲师资
1.李鑫:万学教育资深企业训导师,全国高校创业就业导师,担任四川大学、广西大学、电子科技大学、大连大学等全国二十余所高校特聘创业导师,担任互联网+大学生创新创业大赛北京、甘肃、陕西、广西、云南、重庆、四川等地区特聘指导导师,成都微调文化传媒有限公司联合创始人,人社部SYB创业导师,vivo高级产品培训经理,vivo产品发布会主讲人。李鑫老师对于产品打造、项目路演、项目运营等方面,有着深刻的理解以及丰富的实践指导经验。
2.王晓明:中国高校创新创业产业投资联盟理事,万学教育集团华西区教学总监,工信部高校创业就业校企协同中心特聘专家,中华讲师网认证讲师,上海信向企业管理咨询有限公司高级培训顾问,中国TOC研究学会高级研究员。曾就职于中国-东盟博览会秘书处,后从事管理咨询服务工作,实战经验丰富,曾策划和执行的项目连续四年被广西壮族自治区党委列入北部湾重大人才培养计划。曾为广西监狱局、娃哈哈、威宁投资集团、盼盼食品、南南铝等企事业单位进行深度培训和辅导。王晓明老师从事创新创业教育与创业项目指导多年,有丰富的创业指导与创业培训经验,曾多次辅导项目团队在第二、第三、第四届互联网+创新创业大赛中获得国赛金奖,被北京、天津、重庆、新疆等多省市高校聘请为创业导师。
3.文成玉:教育部中国“互联网+”大学生创新创业大赛专家委员,PTT国际专业讲师,CCDM中国职业规划师,国家生涯规划师,工信部高校中小企业创新就业实践基地特聘专家,邦友投资基金副总裁。文老师曾任职于三星、诺基亚、微软、中国网通等多家世界500强企业,长达18年的运营管理工作中,专精于家电、快消品、珠宝轻奢品、互联网等行业。致力于大学生职业能力成长及企业职能培养的创业就业指导,在北京理工大学,天津大学为开设专题创业就业指导课程。擅长于多个行业创业项目的选择和指导,在产品设计、市场营销、渠道建设、团队管理、绩效考核上有丰富的实战经验,曾指导多个项目获得省赛、市赛各类创业与商业竞赛大奖。
八、报名方式
请有意向参加训练营的学生于6月25日17:00前,将《广外第三期创新创业训练营报名表》(见附件)电子版发送至创新创业教育学院邮箱:gwcxcy@gdufs.edu.cn,电子版的文件名格式为“训练营+姓名+学院”。创新创业教育学院将根据报名信息进行遴选,遴选结果将于6月28日前通过创新创业教育学院公众号发布。(请关注公众号“广外创新创业”)
九、考核方式
本次训练营将通过考勤、调研报告/研究报告/创业计划书等方式综合进行考核。成绩合格者将获得“广东外语外贸大学创新创业训练营”结业证书,考核等次为“优秀”的,优先推荐赴新加坡、法国参加暑期创新创业课程学习。
十、联系方式
如有疑问,请咨询创新创业教育学院
联系人:余老师,联系电话:23883450(3450), 13694253723
创新创业教育学院
2019年6月17日