为组织开展学生创业素养教育类和创新创业赛事活动,经校团委同意,学校拟成立创业协会(筹),现因工作需要,面向我校学生招聘创业协会(筹)首届负责人若干名,具体通知如下:
一、社团介绍
根据《广东外语外贸大学学生社团管理规定》(广外党[2016]24号),创业协会可按程序申报为校级学生社团。创业协会(筹)以“培养创业精神、激发创业意识、服务创业团队、成就创业梦想”为宗旨,鼓励广大同学积极接受创业教育、提升创业素养,为广大同学提供将创业理论与实践相结合的机会,致力营造良好的创新创业学习实践氛围。
二、组织架构

三、岗位数量及岗位名称
创业协会(筹)首届负责人拟招聘岗位数量共13个,其中主席1名、秘书长1名、常务副主席1名、副主席2名、部长8名(南北校区各4名)。副部长岗位的数量及招聘工作由创业协会首届负责人选产生后,由负责人组织开展并报学院批准。
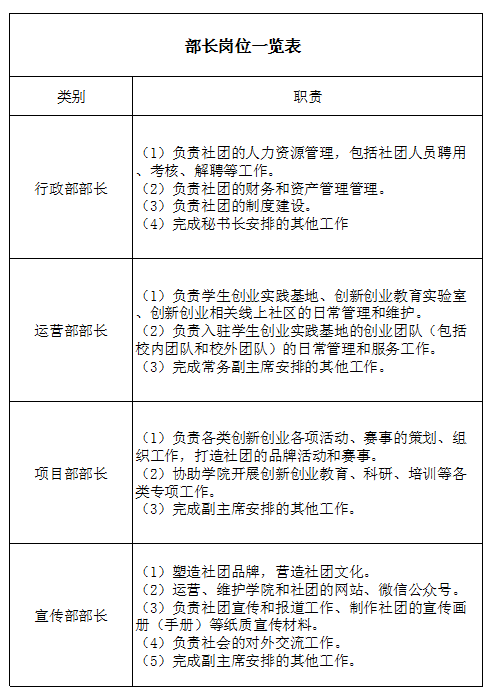
四、岗位职责


五、应聘条件
(一)具有坚定的政治立场和政治方向,作风正派,诚信守法。
(二)具有较强的语言、文字表达能力。
(三)热爱学生工作,具有较强的组织管理能力和决策能力,在工作中努力做到求真务实,开拓创新,具有较强的奉献精神和团结协作精神。
(四)品学兼优、富有责任心,能够为创新创业教育学院和广大同学奉献出自己的热情,在同学中有一定的群众基础和威信。
(五)正式注册的广东外语外贸大学全日制本科生、硕博士研究生(不含在职),能保证社团工作时间,2017年9月至2018年6月在广外就读,交流、访学等在校外时间累计不超过3个月。
(六)有学生社团工作经历(含校级社团和院级社团)、曾任班级学生干部、中共党员(含预备党员)优先考虑。
六、应聘方式
(一)凡符合上述条件的在校学生,可填写《创业协会(筹)首届负责人应聘报名表》(见附件),如实填写本人各项信息,将报名表电子版以“应聘第一志愿岗位名称+姓名+所在学院”命名,填写完毕后将《报名表》发至gwcxcy@gdufs.edu.cn。
(二)报名截止时间:2017年6月5日中午12:00。面试的时间、地点另行通知。
七、应聘流程

八、联系方式
联系人:杨潇斌,肖喜明
联系电话:020-23883450(3450),020-39327021(7021)
办公地址:南校区后勤楼附楼332室,北校区第六教学楼B区102室
创新创业教育学院
2017年5月26日